Instance Verification Kit (IVK)
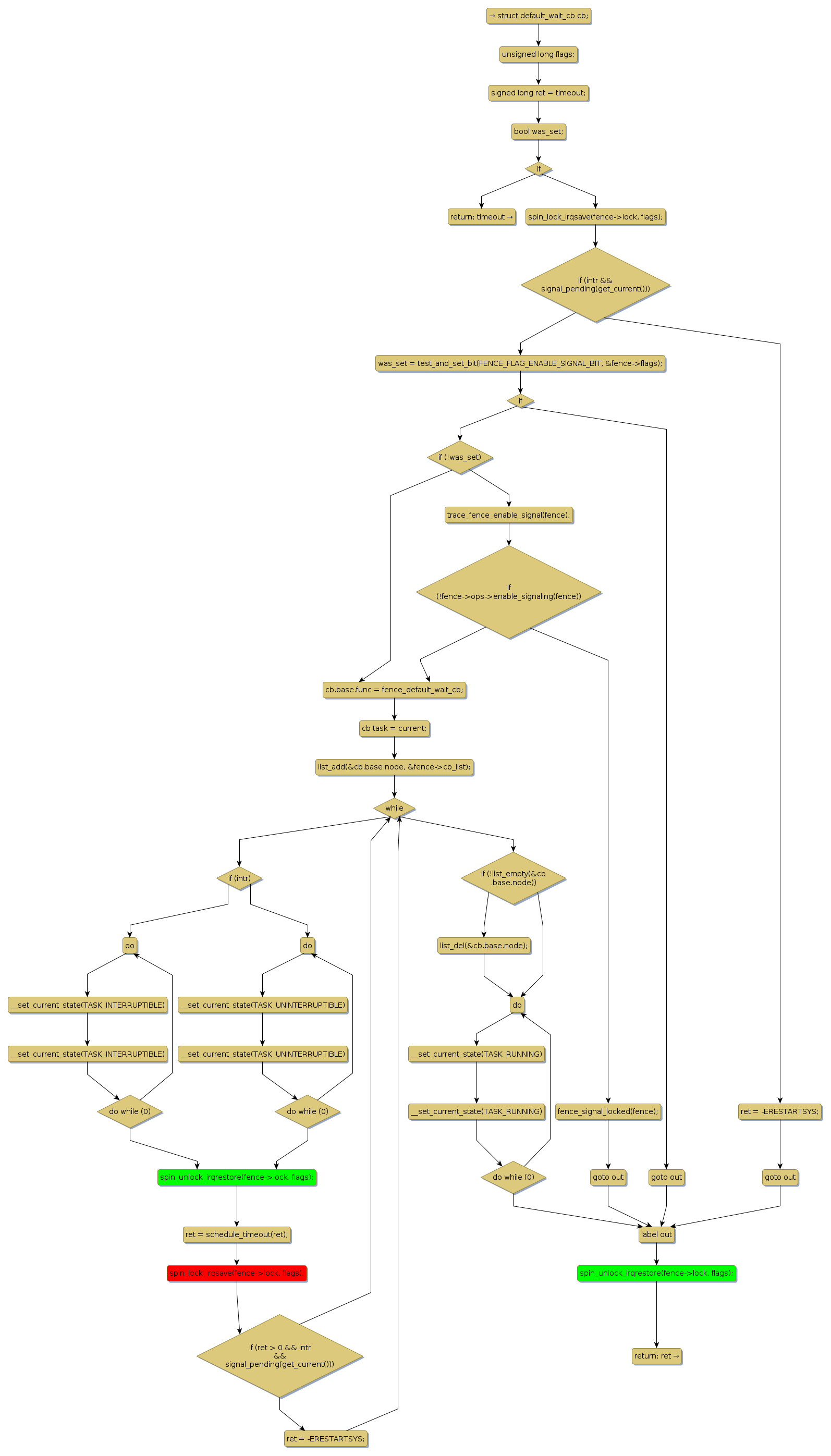
spin lock @ [10413+38+/linux-3.19-rc1/drivers/dma-buf/fence.c]
Instance Signature: release_lock
|
The Matching Pair Graph:
|
|
Function Name
|
Control Flow Graph (CFG)
|
Events Flow Graph (EFG)
|
Source Correspondence
|
|
fence_default_wait
|
|
|
[9392+18+/linux-3.19-rc1/drivers/dma-buf/fence.c]
|